AI校园
校园邮箱
人才招聘
校友会
基金会
图书馆
海师12345
课程中心
English
English
pc星空游戏网
pc星空游戏网
xk星空彩票app
pc星空游戏下载
PC星空游戏平台
群团组织
教学单位
pc星空游戏平台官网
星空彩票在线登录下载
教学资讯
课程中心
教育资源
学术动态
科研概况
科研资讯
学术活动
pc星空游戏
新闻关注
政策制度
工作成效
人才招聘
博士后
招生就业
本科招生
研究生招生
国际生招生
继续教育招生
就业信息
校园文化
合作交流
国内合作
国际交流
国际教育学院
信息公开
校务信息公开
采购信息公开
采购信息公开
首页
采购信息公开
货物和服务项目采购信息公开
货物和服务项目采购信息公开
工程项目采购信息公开
修缮项目采购信息公开
货物和服务项目采购信息公开
网上商城采购信息公开
校内零星采购信息公开
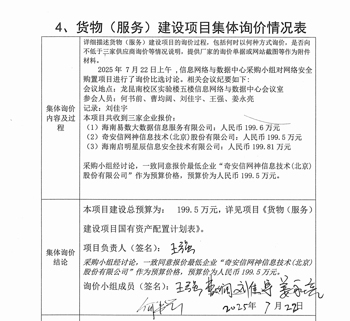
数据中心网络安全加固项目集体询价情况公示
2025年07月24日 16:39
来源:
访问次数:
81
点击:
[打印]
[收藏]
[关闭]
附件 星空游戏官方网络安全加固项目设备参数.docx
上一篇:
下一篇:
map