我校2023年公开招聘员额制工作人员考试面试将于7月16日举行,根据《星空游戏官方2023年公开招聘员额制工作人员公告》的有关规定,现将面试集中时间、地点及有关注意事项公告如下。
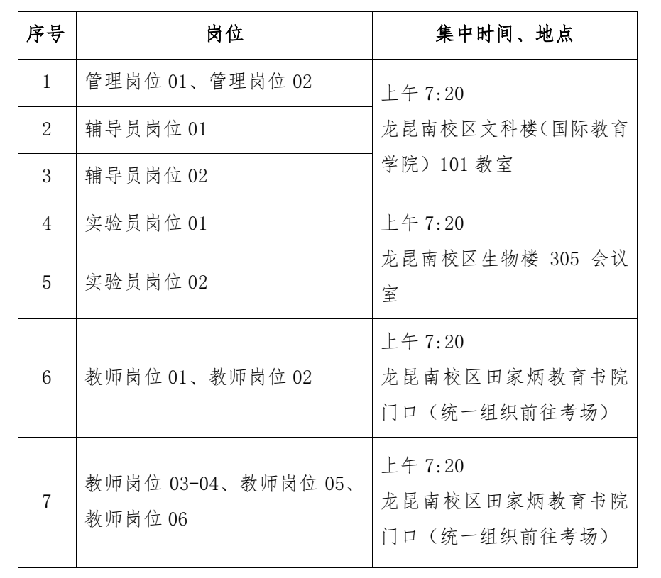
一、面试集中时间、地点

考生须于上午7:20前到达集合地点,上午8:00后未到达考场的考生不予参加考试,请考生提前做好时间安排,按时到场。
二、面试注意事项
1.美术学院教师岗位考生请自备设计用具,设计各专业不使用电脑,均采取手绘表现。考生请自带作品集或学术论文,以便面试考官提问。
2.体育学院教师岗位考生请自备技术课运动装备。
3.考生须凭面试准考证进入校园,凭本人有效身份证原件和面试准考证进入考场参加考试。
4.请考生认真阅读并严格执行《面试考生须知》(见附件)。
5.如有其他要求,另行通知。请考生注意接听电话及查看邮箱。
咨询电话:0898-65881451(席老师、冯老师)
上一篇:下一篇: